Here I am going to share a custom toolkit wrapped as a spring boot with AKKA persistence starter to act as a read made toolkit for event driven asynchronous non blocking flow API , event sourcing and CQRS implementation within spring boot services which can be part of spring cloud micro-services infrastructure . we will cover the following :
- Overview of the toolkit for DDD, event sourcing and CQRS implementation
- The integration between Akka persistance and spring boot via a starter implementation with a lot of abstraction for , abstract entity aggregate, cluster sharding , integration testing and flow definition
- A working application example that show case how it can be used
- Summary of possible designs
- What is next and special remarks
The Overview :
Before going through the toolkit implementation , you need just to go through domain driven design , event sourcing and CQRS principles , here one good URL that can help you to get a nice overview to understand the pros and cons of that design and when you need it and when it is not :
Instead of implementing those patterns from scratch , I have decided to use Akka persistence to apply the core principles of event sourcing plus my layer above to abstract how to define your aggregate with its command and event handling flow .
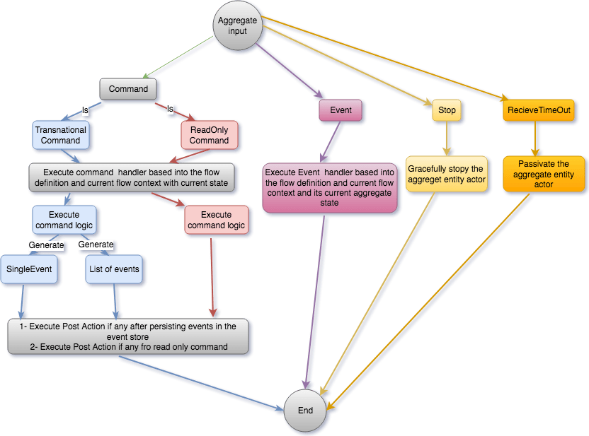
Within the toolkit , the Aggregate command and flow handling will be as the following :

The flow definition API is as the following :
- There are state changing command handlers flow definition which match command class type to a specific command handler
- There are event handlers that match event class type to an event handler which will do the related logic of that event triggering
- there are read ONLY command handlers which does not change the state of the aggregate entity , it can be used for query actions or other actions that does not mutate the entity state by appending new events
So the flow API different semantic branches are :
- If Command message is received
- if the command is transnational ?
- Get the related command handler for that command type based into the flow API definition for that aggregate and the related current flow context with the current aggregate state
- Execute the command handler logic which will trigger one of the following 2 cases :
- single event to be persisted then any configurable post action to be executed after persisting the event to the event store like post processing and sending back response to the sender
- List of events to be persisted then any configurable post action to be executed after persisting the event to the event store like post processing and sending back response to the sender
- if the command is read ONLY ?
- Just execute the configurable command handler for it based into the flow API definition for that aggregate and the related current flow context with the current aggregate state then execute any configurable post processing actions
- if the command is transnational ?
- If Event message is received
- Get the related event handler based into the defined flow for the aggregate then execute it against the current flow context and aggregate state
- if Stop message is received
- it will trigger a safe stop flow for the aggregate entity actor
- If Receive time-out is message received
- it will be received when there is ASYNC flow executed for a command and the waiting for response mode is of the aggregate entity actor is timed-out to avoid blocking the actor for long time which which can cause starvation and performance issues
Now in Part 2 we will cover the spring boot Akka event sourcing starter details which will cover the following for you :
- Smooth integration between Akka Persistance and Spring Boot
- Generic DSL for the aggregate flow definition for commands and events
- Abstract Aggregate persistent entity actor with all common logic in place and which can be used with the concrete managed spring beans implementation of different aggregate entities
- Abstract cluster sharding run-time configuration and access via spring boot custom configuration and a generic entity broker that abstract the cluster shading implementation for you
References :
- Part 2 Link :https://mromeh.com/2018/04/27/spring-boot-akka-event-sourcing-starter-part-2/
- GitHub toolkit project URL: https://github.com/Romeh/spring-boot-akka-event-sourcing-starter
- Akka persistence : https://doc.akka.io/docs/akka/2.5/persistence.html
- Spring boot : https://projects.spring.io/spring-boot/